|
|
|||||||||||||||||||||||||||||||||||||||||
|
| 普通主题 | |
| 查看:5743 | 回复:23 | 【大 中 小】【打印】【下页】 【前贴】【后贴】 |
| 路透社小记 | 2015-07-01 14:40:26 |
![]() 主题:1 回复:21 积分:23 【发私信】 |
2015年,玉林市一中高考一本上线人数为575人,其中理科最高分626分,文科最高分638分。 |
| 回复主贴 |
| 路透社小记 | 2015-07-01 14:41:15 沙发 | |
![]() 主题:1 回复:21 积分:23 【发私信】 | 玉林 一中今年过600分的才十几个(有的说是37个),人家陆川高中50多个,北流高中有70多个,差得有点远了 | |
| 回复本楼 | ||
| 路透社小记 | 2015年北流高中及周边学校高中的高考成绩 | 2015-07-01 14:44:22 板凳 |
![]() 主题:1 回复:21 积分:23 【发私信】 |
据了解,今年南宁二中今年有2个进入清华北大的统招线,(清华北大在广西统招48人),南宁三中6人,二大全区招生的学校加上清华北大的人数加起来居然等于玉林高中的8人,另外南二,南三600分人数加起来玉高差不多,玉高231人,占广西的10分之一,南三有120人,南二不到100,哈哈,南宁高中太牛B | |
| 回复本楼 | ||
| 路透社小记 | 2015-07-01 14:46:33 地板 | |
![]() 主题:1 回复:21 积分:23 【发私信】 |
48人是统招生,统招生不包括提前批,不包括国防生,不包括医学部,不包括护理部 | |
| 回复本楼 | ||
| 路透社小记 | 玉林市2015年自治区示范性普通高中定抽招生分配方案 | 2015-07-10 13:20:52 第5楼 |
![]() 主题:1 回复:21 积分:23 【发私信】 |
| |
| 回复本楼 | ||
| 路透社小记 | 2015年度自治区示范性普通高中招生计划(玉高、北高等) | 2015-07-10 13:22:11 第6楼 |
![]() 主题:1 回复:21 积分:23 【发私信】 |
(此贴子于2015-07-10 13:23:05被路透社小记修改。) | |
| 回复本楼 | ||
| 路透社小记 | 2015-07-11 11:30:43 第7楼 | |
![]() 主题:1 回复:21 积分:23 【发私信】 |
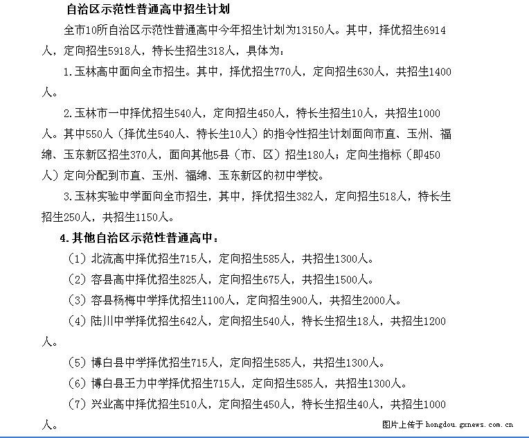
玉林新闻网-玉林晚报讯(记者 唐雪萍 通讯员 梁兴波) 记者从市教育局获悉,7月11日中午12时起,考生可查询玉林市2015年中考成绩。各普通高中学校招生在7月12日至20日进行,录取时间内,各普通高中学校的择优生、定向生、特长生招生同步完成。 招生规模继续扩大 2015年全市普通高中招生计划为42510人,比去年增加72人。我市根据有关文件要求,在认真审核各县(市、区)、各市直高中上报的编制招生计划的基础上,结合实际,确定了全市今年的普通高中招生计划。 自治区示范性普通高中招生计划 全市10所自治区示范性普通高中今年招生计划为13150人。其中,择优招生6914人,定向招生5918人,特长生招生318人,具体为: 1.玉林高中面向全市招生。其中,择优招生770人,定向招生630人,共招生1400人。 2.玉林市一中择优招生540人,定向招生450人,特长生招生10人,共招生1000人。其中550人(择优生540人、特长生10人)的指令性招生计划面向市直、玉州、福绵、玉东新区招生370人,面向其他5县(市、区)招生180人;定向生指标(即450人)定向分配到市直、玉州、福绵、玉东新区的初中学校。 3.玉林实验中学面向全市招生,其中,择优招生382人,定向招生518人,特长生招生250人,共招生1150人。 4.其他自治区示范性普通高中: (1)北流高中择优招生715人,定向招生585人,共招生1300人。 (2)容县高中择优招生825人,定向招生675人,共招生1500人。 (3)容县杨梅中学择优招生1100人,定向招生900人,共招生2000人。 (4)陆川中学择优招生642人,定向招生540人,特长生招生18人,共招生1200人。 (5)博白县中学择优招生715人,定向招生585人,共招生1300人。 (6)博白县王力中学择优招生715人,定向招生585人,共招生1300人。 (7)兴业高中择优招生510人,定向招生450人,特长生招生40人,共招生1000人。 以上7所自治区示范性普通高中对应面向本县(市)范围内招生。 市区其他高中招生计划 市区其他高中共招生6010人。 玉林师院附中招生400人(其中特长生招生65人),玉林市第十一中学招生500人(其中特长生招生50人),玉林市田家炳中学招生550人(其中特长生招生150人),玉林市育才中学招生400人(其中特长生招生100人),福绵高中招生600人(其中特长生招生100人),新桥高中招生320人。 规范招生行为 市教育部门表示,各公办普通高中严禁招收择校生。各县(市、区)将严格按照核定下达的普通高中学校及其招生计划组织招生,规范办班。各公办高中尤其是自治区示范性普通高中严禁招收复读生插班和办复读班 | |
| 回复本楼 | ||
| 路透社小记 | 2015年玉林市中考生填报志愿及录取时间 | 2015-07-11 11:32:02 第8楼 |
![]() 主题:1 回复:21 积分:23 【发私信】 |
| |
| 回复本楼 | ||
| 路透社小记 | 2015年玉林市中考成绩北流再创佳绩 | 2015-07-11 11:35:52 第9楼 |
![]() 主题:1 回复:21 积分:23 【发私信】 |
北流考生6A+、5A+1A人数占全玉林人数四分之一强!
| |
| 回复本楼 | ||
| 路透社小记 | 2015年北流高中面向全市招生1300人 | 2015-07-11 11:39:00 第10楼 |
![]() 主题:1 回复:21 积分:23 【发私信】 | 北流高中择优招生715人,定向招生585人,共招生1300人 | |
| 回复本楼 | ||
| 路透社小记 | 2015-07-11 11:40:28 第11楼 | |
![]() 主题:1 回复:21 积分:23 【发私信】 | 今年全玉林高中全部取消择校生名额。 | |
| 回复本楼 | ||
| 下一页 | 尾页 共23条,3页 转到第 /3页 |
| 您需要登录后才能参与回复 |
|
Copyright © 2010-2014 www.shifang.fun 桂ICP备2022005531号 www.jtdx.cn All Right Reserved |
本站是严谨而开放的信息平台,其内容为会员自行收集发布,如果您认为有关内容不适宜在本站展示,或者展示得不正确,请及时通知管理员删除或修改 |